Tie Dye Boxes.jpg

Party Crown Social

4-week design sprint from research to prototype for an e-commerce mobile-first website for virtual/in-person party and gathering gifts/activities

THE PROBLEM

 

Party Crown is an online boutique for craft activity boxes that can be sold as a one-off gift or an in-person or virtual party. The Party Crown helps customers participate in a fun activity through virtual parties during the pandemic. It can bring happiness during the pandemic as an individual gift or gathering use but can be fun social activities post-pandemic as well. The potential customers could be teenagers, parents, and college students. Tie-dye box, painting/canvas box, jewelry-making bead box are some examples of their products.

TIMELINE 

The duration of the project was about four weeks.

INTERESTING FACTS

A project with 4 UX designers! The Discovery step of the project was even changed and add to the ideas that originally provided to us to build the design upon it!

Desktop High-Fidelity Prototype
Mobile High-Fidelity Prototype

MY ROLE

 
  • Qualitative research with conducting user research interviews

  • Establish key user flow

  • Created Interactive prototype in Figma


INITIAL RESEARCH

 

Objectives & Goals

To see who our competitors would be and how we can PCS can have an advantage we did:

  • An in-depth research analysis to discover her main customer 

  • Learn about the pain points users are currently encountering during the virtual parties or as individual fun indoor activities

  • The best approach to her branding based on her target customer

  • UI: Visual Design / Layout / Style Guide  

  • Discover what other platforms are offering the same service as Party Crown

  • Design a final form/hi-fi version of the Party Crown Social website - a way for the client to grow into her website


RESEARCH PLAN

 
  • Competitive / Comparative Analysis

  • User Interviews

  • Affinity Mapping

  • User Personas 

  • Journey Map

  • User Flow

  • Tree Testing / Card Sorting

Comparative & Competitive Findings

In comparison, I analyze the most important features to users that came out from the user interviews. The essential features that we include in the final design are:

  • Free Shipping

  • Instruction Guides

  • Personalizing

  • Shipping to Multiple Addresses

  • Product Finding

  • Customer engagement

Comparative Analysis - Click on image to zoom.

Competitive Analysis - Click on image to zoom.

Research Interviews

  • Planning

    • Most of the users expect to pay for supplies themselves when hosting

  • Virtual Events

    • Some users don't feel like virtual parties mimic in-person events

  • Activities

    • Most of the virtual parties had at least one kind of activity involved

  • Supplies

    • Some user prefer to go in-store to get different options and deals

  • In-person Events

    • Because of COVID-19, some are not comfortable participating in in-person parties

  • Price points

    • People pay attention to the cost of party supplies 

Survey

With 13 questions on our survey, we wanted to find out about the age of users, the most popular boxes, learn about their interest to gift the boxes, so the result was:

  • Age

    Ages 25-30 are interested in craft kits

  • Kits

    Baking and painting were the most interesting option

  • Gift

    57% of people would buy a craft box as a gift

Click on image to zoom.

Click on image to zoom.

Click on image to zoom.

 

From the findings of the research, we understood that the most important features to experience by the users are:

  • Gifts guides

    Competitive analysis & survey showed that having a gift guide would be a used feature. 

  • Checkout Process

    Creating a seamless checkout for sending to multiple addresses will eliminate frustration 

  • Community-focused

    Engagement for kids to play games and interact on the site can create repeat customers for the brand 


DEFINE THE EXPERIENCE

 

From the findings of the research, we understood that the most important features to experience by the users are:

  • Gifts guides

    Competitive analysis & survey showed that having a gift guide would be a used feature. 

  • Checkout Process

    Creating a seamless checkout for sending to multiple addresses will eliminate frustration 

  • Community-focused

    Engagement for kids to play games and interact on the site can create repeat customers for the brand 


compare.jpg

PERSONAS

 

From the main pain points, we conducted a user persona and followed the path with her and her needs and goals.

Meet our persona, Evelyn!

  • Wants to hire qualified individuals who fit in with the office culture so that she can positively impact her company and the lives of her new-hires.

  • Regularly spends her day emailing coworkers and attending meetings - She is comfortable with in-person and virtual (online) communication.

  • Stressed when the process becomes too time-consuming or when one of her new-hires leaves the company after a short time.

How to fix it?

  • Make sure every applicant is the perfect fit

  • Boost Evelyn's confidence

    Schedule more effectively

Screen Shot 2021-03-24 at 1.04.56 AM.png

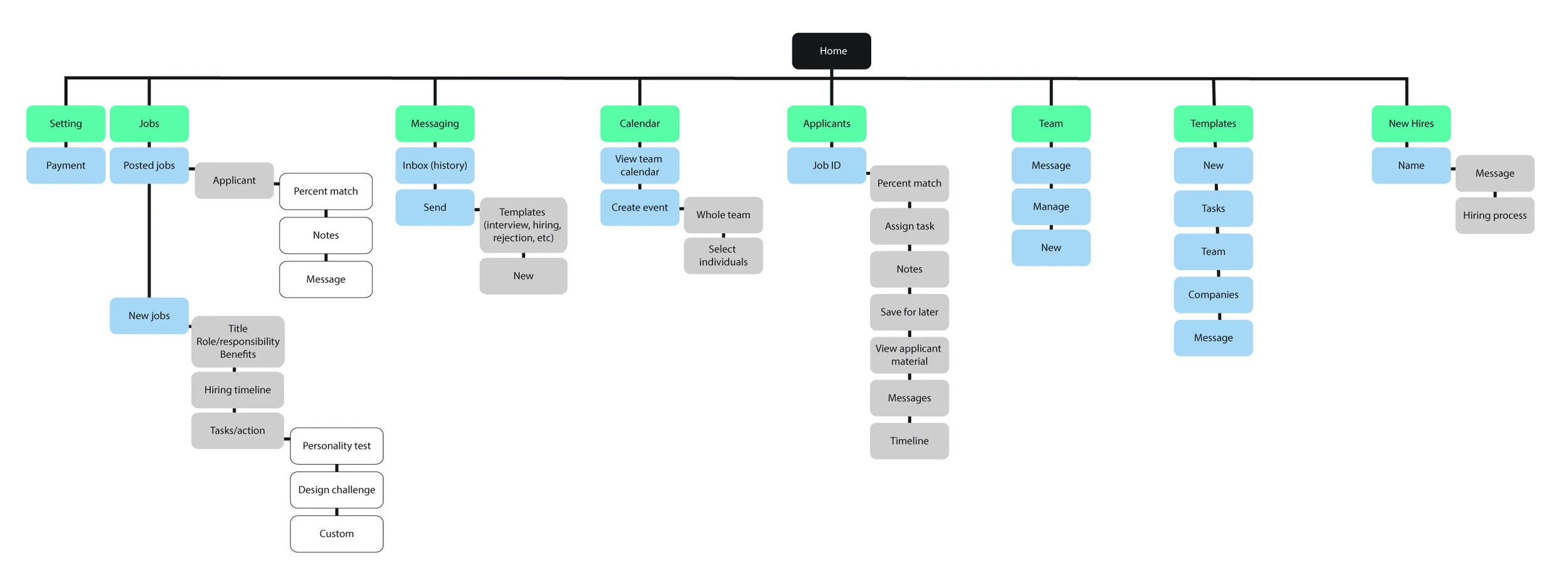
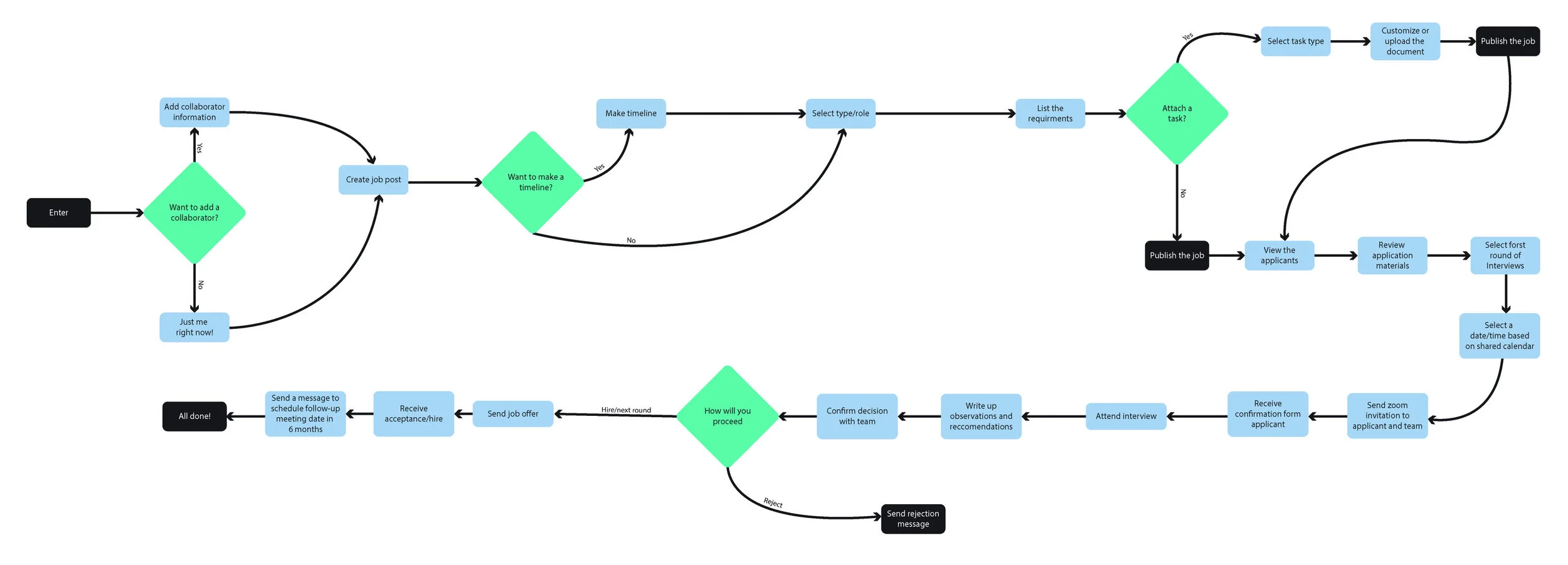
INFORMATION ARCHITECTURE

 

I worked on the user flow and information architecture for our team.

Click on image to zoom.

User Flow-Click on image to zoom.

We defined and designed our prototype navigation based on the information architecture that I finalized after tree testing.

Site Map-Click on image to zoom.


USER TESTING

 
 

We ran 3round of testing and I did help the team with interviewing users. Below is the summary of them. 

Merging the steps-Click on image to zoom.

Reducing the steps of setting up an interview

We tested our mid-fidelity prototype with users and we tried to cover multiple tasks as a potential hiring manager.

Our observation led us to:

  • Merging the steps of interview set up the result of the feedback that we get from users with experience of hiring who mentioned they prefer fewer steps for setting up an interview for quicker action

Clearer Copy and Design Solution -Click on image to zoom.

Clarification in setting up a hiring timeline and applicant tests as job posting steps

  • More detail and state of action for adding hiring timeline and applicant test

  • More clarification on UX copy

A/B Testing -Click on image to zoom.

A/B testing regarding UX copy

  • We also did A/B testing that is a research method to compare two different options. We made a B version to do the test between our new copy and the original website copy. The targeted copies were Talent vs. Applicant and Work vs. Job. The result showed us clearly that we are on a right path because here is a quote from one of our user:

    • “’Work’ is a little confusing. Maybe use ‘jobs’ instead?”

    And we find out

    • “Talent” is not the best word choice

The high-fidelity prototype was the final deliverable that you can explore. I was responsible to design the UX and UI of the desktop version.

Desktop High-Fidelity Prototype
Mobile High-Fidelity Prototype

Lesson Learned

 
  • Teamwork is always a win! With the highly collaborative team, I was able to do the research and jump to the experience design, apply the changes after each iteration based on the human-centered design solutions.

  • Sometimes the best solution is just in front of you, you just need to design, test, understand, improve and redesign. You just need to trust the research and design a solution for a widespread problem that can be used and appreciated by a broad audience.